常州信息职业技术学院

211 | 985 | 双一流 | 理工
江苏省 高职(专科) 省重点 公办

7459

厚德、勤业

0519-86338038,0519-86338338

http://www.ccit.js.cn/

图片

常州信息职业技术学院2016年高职单独招生简章

2022-06-22 15:35:12      分享至:

  一、常州信息职业技术学院招生对象与条件

  1.江苏省内已办理2016年高考报名手续的高中应届和往届毕业生(含符合普通高考录取条件的其他高级中等教育字校毕业生)。 非艺术类考生:学业水平测试科目成绩达到4C1合格;

  艺术类考生:七门学业水平必测科目D级不得超过3门(信息技水科目不合格视为D级)。

  2.江苏省内具有普通高中或中等职他字校字历的退役士兵(字业水平测试科目成绩不作要求)。

  二、2016年单独招生志愿填报

  考生可項报同一类别的6个专业志愿和1个服从志愿。

  三、单招考核办法

  总原则:笔试或面试。即笔试生只参加省文化联测不需面试(但可申请加分的加试)I 免省文化联测的考生只需参加面试。

  1.考核时间和地点

  (1)省文化联测

  时间:3月21曰地点:考生所厲地市(省教育考试院统一安排)

  (2)加试、免文化联测考生面试

  时间:4月10日 地点:常州信息职业技术字院

  2.准考证的领取

  (1)文化联测准考证:关注省教肓考试院通知或我校招生网通知,网上自行打印;

  (2)面试或加试准考证,到我校加试或面试时现坜凭本人身份证领取。

  四、单独招生录取办法

  1.分数构成

  普通非艺术类考生成缋=省文化联测成绩+加分 艺朮类考生成绩=省文化联测成绩+省艺水美水类统考成绩+加分 免省文化联测考生成绩=面试分

  注:以上加分为根据考生申请加试加分或直接加分经审核公示后的确定分值。

  2.录取原则

  录取专业时,按同类考生,由高分到低分录取。同分t肖况下,首先按文科专业语数外、理科专业数语外 排序,其次,按字业水平测试科目成绩折算,若仍同分则按我校最终同分考生调整方案排序后录取。

  五、单招专业及计划数

 1.png

2.png

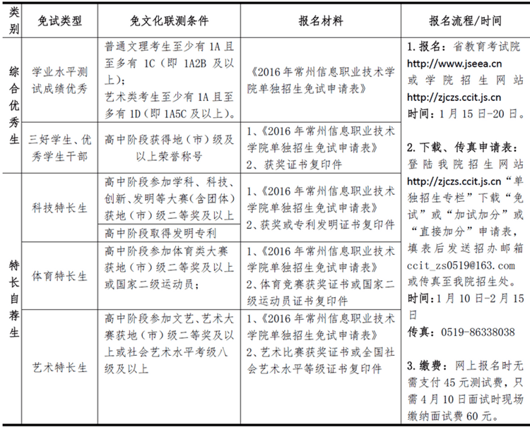
  六、单独招生免试生报名办法

  常州信息职业技术学院申请对象:综合优秀生、特长自荐生 报名时间:1月15日?1月20日;

  2016单独招生报名网址:江苏省教育考试院网;

  常州信息职业技术学院招生信息网;

  流程:所有申请免省文化联测的考生也均需要登录上述网站进行单独招生报名,但 无需支付费用可直接确认即可。另外,同时需要至我校招生网站“单独招生”专栏下载 “免省文化联测试”申请表,填表后发邮箱或传真至我校招生处,审核通过后须参加我 校面试(现场缴纳60元面试费)。

  申请免文化联测考生类型、条件及流程

  3.png

  说明:①入学后还可享受学校入学奖励:取得4A的考生奖励5000元,取得3A1B的考生奖励3000 元,取得2A2B的考生奖励1000元。

  ②迗到以上条件仍参加文化联测的考生,面试合格且文化联测成绩排名居报考我院学生前 60%的优先按第一专业志愿录取。

  ③学业水平测试科目成绩按2015年及以前的有效成绩计。

  退役士兵的报名与确认:

  ①具有普通高中或中等职业学校学历的退役士兵,可凭《2016年常州信息职业技术 学院单独招生免试申请表》、毕 业证和遐役证明,申请免省文化联测。只需要参加我院组织的面试,根据面试成绩由高 到低排序,按专业志愿进行录取(录取的遐役士兵在校期间学费、住宿费等由财政、民政 部门拨付)。

  ②申请者须于1月10日一2月15日将申请表和相关证书照片统一发送至邮箱 ccit_zs0519@163.com(邮件名为:免试申请-姓名-类别,如:免试申请-李四-遐役士兵), 亦可传真至051986338038。

  ③申请者须于1月15-1月20日登陆省教育考试院网站或本院招生网报名,无需缴纳报名费,直接确认报名即可,4月10日 来我校面试时缴纳面试费60元。

  联系方式:

  地址:常州信息职业技术学院招生处(行政楼104、109)

  乘车路线:火车站乘B11路、2路、武逬客运中心站乘Bl、B16路均可迗。

  邮编:213164 邮箱:ccit_zs0519@163.com

  咨询电话:4008280836、(0519) 86338038、86338338

  传真:(0519) 86338038、86338288

  联系人:傅老师李老师

  申诉电话:(0519) 86338055


常州信息职业技术学院2016年高职单独招生简章

2022-06-22 15:35:12

  一、常州信息职业技术学院招生对象与条件

  1.江苏省内已办理2016年高考报名手续的高中应届和往届毕业生(含符合普通高考录取条件的其他高级中等教育字校毕业生)。 非艺术类考生:学业水平测试科目成绩达到4C1合格;

  艺术类考生:七门学业水平必测科目D级不得超过3门(信息技水科目不合格视为D级)。

  2.江苏省内具有普通高中或中等职他字校字历的退役士兵(字业水平测试科目成绩不作要求)。

  二、2016年单独招生志愿填报

  考生可項报同一类别的6个专业志愿和1个服从志愿。

  三、单招考核办法

  总原则:笔试或面试。即笔试生只参加省文化联测不需面试(但可申请加分的加试)I 免省文化联测的考生只需参加面试。

  1.考核时间和地点

  (1)省文化联测

  时间:3月21曰地点:考生所厲地市(省教育考试院统一安排)

  (2)加试、免文化联测考生面试

  时间:4月10日 地点:常州信息职业技术字院

  2.准考证的领取

  (1)文化联测准考证:关注省教肓考试院通知或我校招生网通知,网上自行打印;

  (2)面试或加试准考证,到我校加试或面试时现坜凭本人身份证领取。

  四、单独招生录取办法

  1.分数构成

  普通非艺术类考生成缋=省文化联测成绩+加分 艺朮类考生成绩=省文化联测成绩+省艺水美水类统考成绩+加分 免省文化联测考生成绩=面试分

  注:以上加分为根据考生申请加试加分或直接加分经审核公示后的确定分值。

  2.录取原则

  录取专业时,按同类考生,由高分到低分录取。同分t肖况下,首先按文科专业语数外、理科专业数语外 排序,其次,按字业水平测试科目成绩折算,若仍同分则按我校最终同分考生调整方案排序后录取。

  五、单招专业及计划数

 1.png

2.png

  六、单独招生免试生报名办法

  常州信息职业技术学院申请对象:综合优秀生、特长自荐生 报名时间:1月15日?1月20日;

  2016单独招生报名网址:江苏省教育考试院网;

  常州信息职业技术学院招生信息网;

  流程:所有申请免省文化联测的考生也均需要登录上述网站进行单独招生报名,但 无需支付费用可直接确认即可。另外,同时需要至我校招生网站“单独招生”专栏下载 “免省文化联测试”申请表,填表后发邮箱或传真至我校招生处,审核通过后须参加我 校面试(现场缴纳60元面试费)。

  申请免文化联测考生类型、条件及流程

  3.png

  说明:①入学后还可享受学校入学奖励:取得4A的考生奖励5000元,取得3A1B的考生奖励3000 元,取得2A2B的考生奖励1000元。

  ②迗到以上条件仍参加文化联测的考生,面试合格且文化联测成绩排名居报考我院学生前 60%的优先按第一专业志愿录取。

  ③学业水平测试科目成绩按2015年及以前的有效成绩计。

  退役士兵的报名与确认:

  ①具有普通高中或中等职业学校学历的退役士兵,可凭《2016年常州信息职业技术 学院单独招生免试申请表》、毕 业证和遐役证明,申请免省文化联测。只需要参加我院组织的面试,根据面试成绩由高 到低排序,按专业志愿进行录取(录取的遐役士兵在校期间学费、住宿费等由财政、民政 部门拨付)。

  ②申请者须于1月10日一2月15日将申请表和相关证书照片统一发送至邮箱 ccit_zs0519@163.com(邮件名为:免试申请-姓名-类别,如:免试申请-李四-遐役士兵), 亦可传真至051986338038。

  ③申请者须于1月15-1月20日登陆省教育考试院网站或本院招生网报名,无需缴纳报名费,直接确认报名即可,4月10日 来我校面试时缴纳面试费60元。

  联系方式:

  地址:常州信息职业技术学院招生处(行政楼104、109)

  乘车路线:火车站乘B11路、2路、武逬客运中心站乘Bl、B16路均可迗。

  邮编:213164 邮箱:ccit_zs0519@163.com

  咨询电话:4008280836、(0519) 86338038、86338338

  传真:(0519) 86338038、86338288

  联系人:傅老师李老师

  申诉电话:(0519) 86338055