常州信息职业技术学院
211 |
985 |
双一流 |
理工
江苏省
高职(专科)
省重点
公办
7459
厚德、勤业
0519-86338038,0519-86338338
http://www.ccit.js.cn/
更多 >
图片
院校首页
历年分数
历年分数
历年分数
普通类
艺术类
体育类
招生计划
院校计划
投档规则(艺术)
投档规则(体育)
招生政策
招生简章
招生资讯
探校攻略
探校攻略
探校攻略
探校攻略
探校攻略
探校攻略
院校首页
> 招生简章
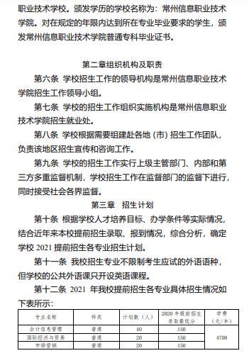
常州信息职业技术学院2021年提前招生章程
2022-06-22 15:34:12 分享至:
点击查看更多
招生简章
招生资讯
常州信息职业技术学院2021年提前招生章程
2022-06-22 15:34:12
点击查看更多